本报告是根据《中华人民共和国政府信息公开条例》(以下简称《条例》)要求,由北京市丰台区发展和改革委员会编制的2015年度政府信息公开年度报告。
全文包括概述,主动公开政府信息的情况,依申请公开政府信息的情况,因政府信息公开申请行政复议、提起行政诉讼的情况,政府信息公开工作存在不足及改进措施。
本报告中所列数据的统计期限自2015年1月1日起,至2015年12月31日止。本报告的电子版可在“北京市丰台区发展和改革委员会”网站(网址:http://www.beijing.gov.cn/zfxxgk/ftq11GG02/zfxxgknb/ft_yjlist.shtml)下载。如对本报告有任何疑问,请与丰台区发展和改革委员会办公室联系(地址:北京市丰台区文体路2号;邮编:100071;电话:83656311)。
一、概述
2015年,北京市丰台区发展和改革委员会认真履行《中华人民共和国政府信息公开条例》(以下简称《条例》)规定的法定义务。全委政府信息公开工作在提高政府工作透明度、促进依法行政,服务人民群众生产、生活和经济社会活动等方面发挥了积极作用。
(一)重点工作情况
一是建立健全保密审查机制。严格执行《丰台区政府信息公开保密审查办法》。
二是建立完善源头管理机制。建立对政府公开属性源头管理机制。
三是深化依申请公开促进依法行政机制,严格规范流程,完善机制,转变作风,强化服务,不断提高依申请公开的能力和水平。
四是建立依申请向主动公开转变机制。工程建设领域信息由依申请公开转变成主动公开。
(二)重点领域信息公开情况
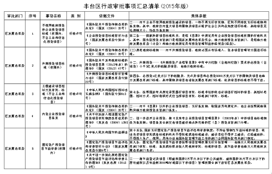
一是推进行政处罚和行政审批信息公开。按照区政府相关工作要求在我委门户网站上公开了《行政处罚权力清单》和《行政审批权力清单》。


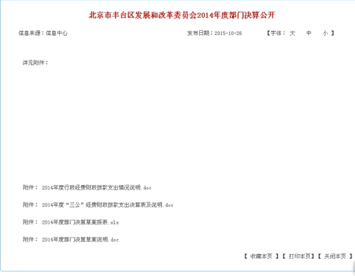
二是推进财政信息公开。在我委门户网站公开2014年部门决算情况和2015年部门预算说明。


三是推进工程建设领域信息公开。主动在我委门户网站公开工程建设领域项目审批信息,包括丽泽金融商务区开发建设项目审批等信息进行公开。

(三)机制平台建设情况
一是加强工作机构建设。我委政府信息公开工作由办公室负责,各科室所配合。办公室负责加强指导、协调和督办,积极推动各项工作落实。
二是统筹推进重点工作任务,制定《2015年政府信息公开工作要点》,明确工作职责、工作内容、完成要求。
三是完善工作机制。坚持“年初有安排、每月有月报、年度有报告、日常有监督”工作机制,规范工作程序,建立健全长效管理机制,形成用制度规范行为、按制度办事的机制。
四是畅通信息公开渠道。以网站为信息公开主渠道,加强门户网站服务性,在2015年全国网站普查中达到合格标准。
五是加强监督指导。督促各科室所对《政府信息公开条例》和《北京市政府信息公开规定》的贯彻落实,促进政府信息公开工作的开展。
二、主动公开情况
2015年,通过我委门户网站主动公开政府信息193条,修改信息35条,合并栏目5个。全文电子化率为100%。
三、依申请公开情况
我委承办政府信息公开申请46件。全部按期答复,共答复了46项,其中:
“同意公开”35项,占总数的76%;
“信息不存在”3件,占总数的7%;
“非本机关信息”7件,占总数的15%;
“补正”1件,占总数的2%。

我委承办政府信息公开申请人存在经济困难、家庭收入低等方面原因,鉴于上述情况,免于收取相关费用。
四、行政复议、行政诉讼情况
按照《条例》第33条规定,公民、法人或者其他组织认为行政机关不依法履行政府信息公开义务的,可以向上级行政机关、监察机关或者政府信息公开工作主管部门举报。收到举报的机关应当予以调查处理。公民、法人或者其他组织认为行政机关在政府信息公开工作中的具体行政行为侵犯其合法权益的,可以依法申请行政复议或者提起行政诉讼。
(一)行政复议
我委未发生政府信息公开行政复议申请。
(二)行政诉讼
我委未出现与政府信息公开有关的行政诉讼案件。
五、人大建议和政协提案办理情况
我委共承办市、区人大代表建议、政协提案21件,其中人大建议15件、政协提案6件;主办12件,会办9件。建议内容涉及电力改造10件,占48%;涉及政策制定的7件,占33%;涉及固定资产投资的4件,占19%。
一是制定了《2015年建议提案办理工作方案》,强化责任意识,加强组织协调,对每一件建议分解落实,做到定领导、定科室、定要求、定时间,沟通率、办结率达到100%,满意率和基本满意率达到100%。
二是加强与区人大、区政协、区政府相关部门的沟通联系。注重换位思考,站在人大代表和政协委员的角度、站在人民群众迫切需要解决问题的角度来办好建议。加强综合协调,及时收集、处理、传递和反馈办理过程中各方面的信息和情况,加强与代表、委员的协调、沟通、联系。
六、存在的不足及改进措施
经过不懈努力,我委的信息公开工作取得了一定成绩,但与社会公众对于政府信息公开透明的需求相比仍存在差距,具体表现在:
(一)工作不足
一是重点领域信息公开有待加强,公开内容需进一步深化。
二是主动回应公众关切的力度需要提高。
三是政府信息公开规范化水平需要提升。
(二)下一步工作
一是继续扩大公开范围,深化公开内容。围绕发展改革中心工作,持续推进重点领域信息公开工作。
二是主动解疑释惑,针对公众关注的热点难点问题,主动回应公众关切。
三是规范依申请公开工作,完善受理、办理、答复等工作流程,细化服务标准,提高申请依法办理水平。
四是加强督促指导,提高我委政府信息公开工作水平。
丰台区发展和改革委员会
2016年1月25日
主办:北京市丰台区人民政府办公室
承办:北京市丰台区政务服务和数据管理局
技术服务热线:010-87016810
技术服务邮箱:ftzwjxxgkk@mail.bjft.gov.cn
网站标识码:1101060001
京ICP备20013709号
京公网安备11010602060030号
您访问的链接即将离开“北京市丰台区人民政府”门户网站 是否继续?