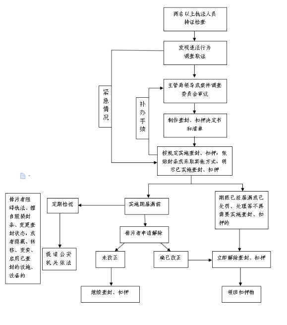
行政强制措施类职权运行流程图

行政强制执行类职权运行流程图

主办:北京市丰台区人民政府办公室
承办:北京市丰台区政务服务和数据管理局
技术服务热线:010-87016810
技术服务邮箱:ftzwjxxgkk@mail.bjft.gov.cn
网站标识码:1101060001
京ICP备20013709号
京公网安备11010602060030号
您访问的链接即将离开“北京市丰台区人民政府”门户网站 是否继续?