撤销冒名登记文书公告(北京鑫诚盛世机械租赁有限公司、李国栋)-北京市丰台区人民政府网站
市场监督公告
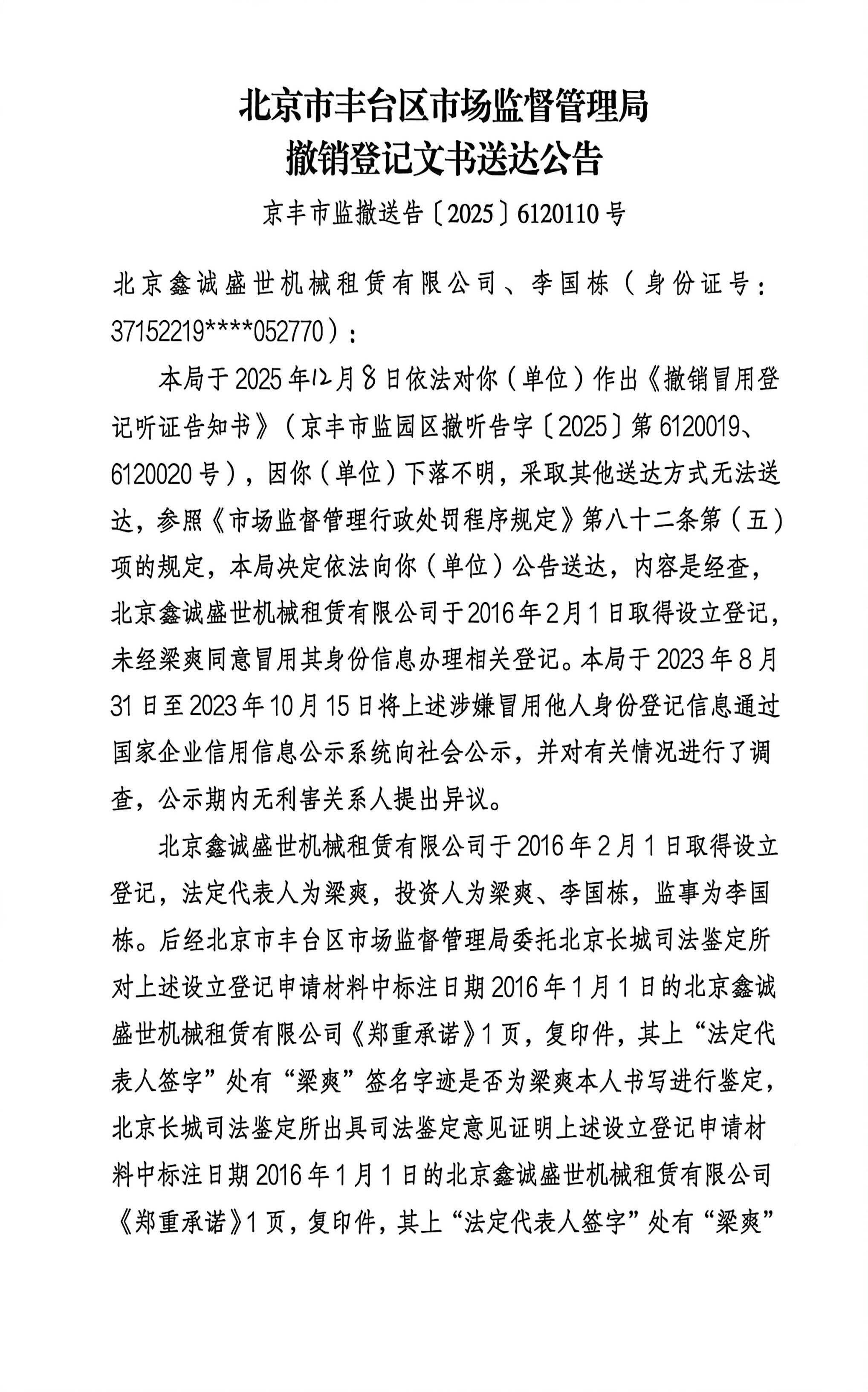
撤销冒名登记文书公告(北京鑫诚盛世机械租赁有限公司、李国栋)

日期: 2025-12-08 14:35 来源: 区市场监督管理局

字体:


附件:

移动版

主办:北京市丰台区人民政府办公室  承办:北京市丰台区政务服务和数据管理局  政府网站标识码:1101060001  京ICP备20013709号-1 京公网安备11010602060030号

主办:北京市丰台区人民政府办公室
承办:北京市丰台区政务服务和数据管理局
技术服务热线:010-87016810
技术服务邮箱:ftzwjxxgkk@mail.bjft.gov.cn
网站标识码:1101060001 京ICP备20013709号
京公网安备11010602060030号

您访问的链接即将离开“北京市丰台区人民政府”门户网站 是否继续?