各镇人民政府、街道办事处、区各有关单位:
为贯彻落实《北京市“十四五”时期文化和旅游发展规划》,丰富旅游休闲产品供给,有序引导帐篷露营地发展,根据市文化和旅游局等十三个部门印发的《关于规范引导帐篷露营地发展的意见(试行)》,北京市丰台区文化和旅游局、北京市丰台区精神文明建设委员会办公室、北京市公安局丰台分局、北京市规划和自然资源委员会丰台分局、北京市丰台区生态环境局、北京市丰台区城市管理委员会、北京市丰台区水务局、北京市丰台区农业农村局、北京市丰台区卫生健康委员会、北京市丰台区应急管理局、北京市丰台区市场监督管理局、北京市丰台区园林绿化局、北京市丰台区消防救援支队等十三个部门共同研究制定了《丰台区帐篷露营地建设和管理办法(试行)》,现印发施行,请结合工作实际,抓好贯彻落实。
特此通知。
附件:丰台区帐篷露营地建设和管理办法(试行)
北京市丰台区文化和旅游局
北京市丰台区精神文明建设委员会办公室
北京市公安局丰台分局
北京市规划和自然资源委员会丰台分局
北京市丰台区生态环境局
北京市丰台区城市管理委员会
北京市丰台区水务局
北京市丰台区农业农村局
北京市丰台区卫生健康委员会
北京市丰台区应急管理局
北京市丰台区市场监督管理局
北京市丰台区园林绿化局
北京市丰台区消防救援支队
2024年5月13日
(此件公开发布)
附件
丰台区帐篷露营地建设和管理办法(试行)
第一章 总则
第一条 为加强丰台区帐篷露营地规范管理,促进帐篷露营地健康有序发展,进一步培育文旅融合消费业态,推动文旅融合高质量发展,按照《关于推动露营旅游休闲健康有序发展的指导意见》(文旅资源发〔2022〕111号)《户外运动产业发展规划(2022-2025年)》和北京市文化和旅游局等十三部门印发《关于规范引导帐篷露营地发展的意见(试行)》的通知(京文旅发〔2023〕26号)要求,根据《中华人民共和国安全生产法》《中华人民共和国旅游法》及《休闲露营地建设与服务规范》等有关法律法规和标准要求,结合我区实际制定本办法。
第二条 本办法适用于在北京市丰台区行政区域范围内的旅游景区、旅游度假区、公园、酒店、乡村民宿、农业观光园等(以下统称露营管理单位),在本场所内设立帐篷露营地,组织、开展以帐篷为主要休闲和住宿设施的露营经营活动及服务。
第二章 基本要求
第三条 实施帐篷露营地项目,应满足以下基本要求:
(一)帐篷露营地项目须全程接受政府有关部门管理,任何建设及经营活动不得违反国家相关法律、法规、规章以及规范性文件的规定。
(二)帐篷露营地项目应落实《北京城市总体规划(2016年-2035年)》《丰台分区规划(2017年-2035年)》《北京市生态安全格局专项规划(2021年-2035年)》《北京市国土空间生态修复规划(2021年-2035年)》和北京市生物多样性保护要求等。
(三)帐篷露营地项目应坚持生态优先、服务大众、休养生息的原则。在不占用现状耕地、不占用自然保护区核心区及缓冲区、不破坏生态环境、不占用饮用水水源一级保护区、不改变土地现状用途、不固化现状地面、不建设固定设施的前提下,合理利用自然资源,依法依规使用土地。
第四条 帐篷露营地设立应针对植被生长和野生动物繁殖、栖息等特性进行科学评估,建立定期轮换制度,避免过度踩踏植被,做好植被日常养护和设施环境维护管理,避免对生物多样性保护产生不利影响。
第五条 帐篷露营地设立须将保证露营者安全置于首要地位,杜绝任何危害露营者安全的潜在风险。
第三章 管理流程
第六条 为规范丰台区帐篷露营地秩序,促进帐篷露营地安全有序发展,特成立丰台区规范引导帐篷露营地发展工作小组(以下简称工作小组),办公室设在区文化和旅游局,工作小组及各成员单位职责详见附件1。
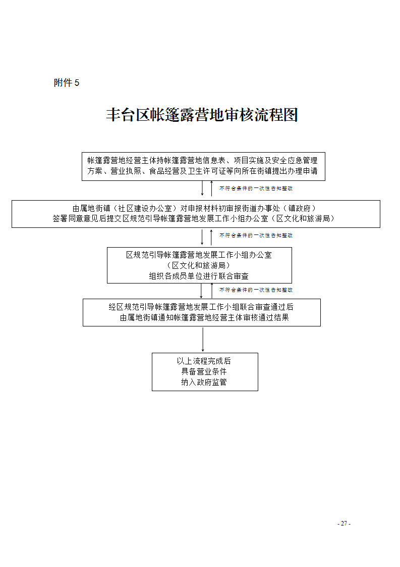
第七条 实施帐篷露营地项目,须按照以下程序开展:
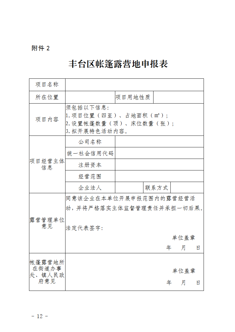
(一)申报。以露营管理单位作为主体,将丰台区帐篷露营地信息表(附件2)、项目实施及安全应急管理方案、营业执照、食品经营及卫生许可证等提交至所在街镇。
(二)初审。由帐篷露营地所在地街镇对申报材料进行初审,同意后签署意见,提交至区规范引导帐篷露营地发展工作小组办公室。
(三)复审。按照“行业牵头、部门共管、属地参与”的原则进行,由区规范引导帐篷露营地发展工作小组办公室牵头,以联席会议等形式组织工作小组成员单位,对属地签署意见后的申报材料进行联合审查,复审通过后,露营管理单位方可设立帐篷露营地。
(四)验收。帐篷露营地设立完成后,由所在地街镇报区工作小组办公室,由区工作小组办公室组织相关部门进行验收并出具意见,验收通过后方可对外经营并纳入政府监管台账。
第八条 帐篷露营地项目正常营业期间,露营管理单位应当对所有进入帐篷露营地的游客,登记身份信息。
第四章 日常管理
第九条 建立日常管理机制。对纳入政府监管台账的帐篷露营地,要建立露营管理单位、职能部门、属地街镇构成的“三位一体”管理机制。其中,露营管理单位承担主体责任、区文旅局等有关部门承担部门监管责任、属地街镇承担全面监管责任。
第十条 压实日常管理职责。按照“谁运营、谁负责”的原则,露营管理单位应制定承载量控制、游客预约、投诉处理、安全生产、环境保护等各类管理制度,并对员工开展培训;公布各项制度、投诉电话、救助电话等。区工作小组成员单位根据各自职责进行日常监管。
第十一条 强化日常应急管理。露营管理单位应定期开展安全风险隐患排查,全面提高安全风险分级管控和隐患排查治理双重预防机制建设质量,制定完善的帐篷露营地应急救援预案,加强对森林防火、应急救援、传染病防治等事项的应急演练;要与所在地应急管理、消防、卫生等部门建立联动机制。鼓励帐篷露营地经营者依法购买有关责任保险,鼓励露营者依法投保意外伤害保险。
第十二条 加强日常安全管理。露营管理单位帐篷露营地须制定《安全生产管理制度》并组织实施。区工作小组成员单位要对帐篷露营活动可能产生的安全管控、大人流以及极端天气应对等事项进行督查或联合检查。如遇事故不得隐瞒不报、谎报或者迟报,不得故意破坏事故现场、毁灭有关证据。
第十三条 露营管理单位如未履行帐篷露营地项目主体责任导致发生安全责任事故的,由相关成员单位依据法律、法规及职责范围,依法追究露营管理单位相关责任;政府有关部门未履行部门职责导致重大责任事故发生的,依法追究相关法律责任。
第五章 附则
第十四条 本办法由丰台区文化和旅游局负责解释。
第十五条 本办法自发布之日起施行。
附件:1.丰台区规范引导帐篷露营地发展工作小组及成员单位职责分工
2.丰台区帐篷露营地申报表
3.丰台区帐篷露营地实施标准(试行)
4.丰台区帐篷露营地文明公约
5.丰台区帐篷露营地审核流程图
附件1
丰台区规范引导帐篷露营地发展工作小组及成员单位职责分工
为规范丰台区帐篷露营地秩序,促进帐篷露营地安全有序发展,特成立丰台区规范帐篷露营地发展工作小组(以下简称工作小组),由主管文化旅游工作的副区长任组长,成员单位由相关委办局及各街镇组成。工作小组下设办公室,办公室设在区文化和旅游局。
工作小组负责明确丰台区行政区域范围内可设立帐篷露营地的空间区域;负责规划、政策、标准的制定;负责帐篷露营地联合审核;加强事前、事中、事后全过程监管,指导、督促、协调成员单位落实各项管理流程。各成员单位及职责如下:
区文化和旅游局:负责区规范引导帐篷露营地发展工作小组办公室日常工作;牵头相关部门开展帐篷露营地复审、验收、联合监管;统筹落实帐篷露营地政策制定、宣传引导、协调对接等工作。
区文明办:负责指导文明露营相关工作。
区公安分局:负责做好治安类案事件、刑事案件处置工作;负责督促经营主体落实各项治安管理制度要求。
区规自分局:负责在帐篷露营地设立中落实国土空间规划和现状地类审查工作;负责帐篷露营地的地质灾害预警等监督指导工作。
区生态环境局:负责对帐篷露营建设及其运营对生态环境影响开展监督指导。
区城管委:负责协助指导帐篷露营地生活垃圾分类投放桶站设置维护和收运,场地清扫保洁及公共厕所的监督管理。
区水务局:负责对在河道管理范围设立帐篷露营地开展防洪与水环境方面的监督管理;对露营地项目涉水事项(水土流失防治、河道保护管理、水资源取用等)进行审核、监管和指导;制定生活污水处理设施和节水设施建设标准,对生产生活用水量进行统计和考核。
区农业农村局:负责指导在农业观光园开展帐篷露营地活动。
区卫健委:按照“先照后证”原则,负责指导做好固定建筑物内合法经营场所的公共场所卫生许可办理,做好经营场所内的卫生监督及传染病防治指导工作。
区应急局:负责指导、协调属地开展帐篷露营地安全生产类、自然灾害类突发事件应急救援工作。
区市场监管局:负责指导帐篷露营地服务行业市场主体的登记注册并配合行业主管部门依法做好相关监督管理;负责帐篷露营地合法建筑物内食品经营行为的许可、监督管理。
区园林绿化局:负责指导在自然保护地、公园绿地、林地及林下经济示范基地等开展帐篷露营活动;负责林地、绿地占用及保护审查;负责森林防火和野生动植物保护的宣传,依法办理相关手续。
区消防支队:负责对帐篷露营地的消防安全进行抽查指导和灭火救援工作,根据季节特点开展消防宣传教育工作。
区体育局:负责对帐篷露营地涉及经营高危险性体育项目的审查、监管指导工作。
区气象局:负责指导开展帐篷露营地的气象灾害风险评估,提供气象预报和实况服务。
属地街镇:负责对本辖区内帐篷露营地设立和经营承担直接监管责任;明确相应的机构和人员,做好帐篷露营地项目申报材料的初审、投诉处理、日常管理和经济数据统计等工作;组织协调本级安全管理和执法部门开展联合执法及各类事项的处置。

附件3
丰台区帐篷露营地实施标准(试行)
根据《丰台区帐篷露营地管理办法(试行)》相关要求,参考《休闲露营地建设与服务规范第3部分帐篷露营地》(GB/T31710)标准,特制定本实施标准。
一、基本条件
1.露营地地面宽阔、平整、干净、无积水隐患,通景公路,路面需平整,表土需雨水易于渗透。
2.露营地应选择在安全区域,远离森林防火区、防洪区、地质灾害易发区、饮用水水源保护区和野生动物生息繁衍区,旅游可进入性较好,设置与环境相协调的围栏,便于做好安全防范工作。
3.帐篷露营地管理单位应准确掌握帐篷露营地空间容量和环境容量,科学核定露营地最大承载量,严格落实人员限流措施,当入营人数临近或达到最大承载量时,应采取限流、分流措施,严防帐篷露营地超出承载能力。
4.每个露营地须设置接待中心。接待中心位置显著,标志须明显,应发挥游客服务咨询接待点兼应急救援点等功能,夜间有照明和报警设施且有24小时专人值班。
5.符合露营地安全防范要求的各项规定,配备消防设备、设施,有专职安全管理员和专业培训力量。
6.露营地要充分考虑接待中心、餐厅、休闲娱乐设施等综合服务功能,突出地区文化特色,提高游客服务标准。
二、帐篷营地建设标准
1.露营区应在营地内开阔、无有害生物的区域,绿化率应达到50%以上。
2.露营区的营位数量宜不少于30个,营位的地面应高于周围地面15cm及以上,每个营位的占地面积宜不少于20㎡,营位之间的距离宜不少于2m。
3.露营地的地形相对平整,坡度不宜大于15°。地面应干燥、坚实,宜为草坪,或生态硬化,或架空的木质、石质平台,排水效果好。
4.露营区内经营者可设立供游客搭设自带帐篷的区域。
三、供电供水
1.露营地内必须提供清洁可供饮用水源和用于清洗、卫浴等其他用途的其他水源。
2.供水设施完好,具备提供热水的条件。
3.电器设备和电气插座完好无破损,线路不裸露,做好日常检查,室内室外照明系统完善。
4.露营地内应24小时供电,备有发电机以防临时断电。
四、服务设施
(一)栅栏围墙
帐篷露营地周界应设置围栏等物理隔离设施,要起到隔离和安全防护作用,要和周围环境、风格相协调。
(二)标志标识
1.设置关于全景图或导览图的向导牌。
2.在入口处要设立带照明装置的露营地标志牌。
3.设置卫生间、洗手间、帐篷营区等各个区域的向导牌。
4.设置露营地周边的交通向导牌;露营地内分岔路口设置导向标识牌。
5.设置露营营位租金、设备设施租金、产品和服务价格以及使用规则的公示牌。
6.临崖临水、危险路段等危险地段设置警示标识;显要位置设置应急电话标识。
(三)内部交通
1.帐篷露营地内的路线应合理规划,保证车辆、人员的安全通行。
2.除应急、救援、消防等特殊车辆外,露营地内交通只可由摆渡车以及为游客提供游览的脚踏车或观光车出入,禁止机动车在露营地内道路行驶。
3.露营地内应与外部道路连接畅通,道路要有非硬化简单铺设,道路两侧、露营地域及周边要有排水等基本设施。
(四)灯光照明
1.露营地入口处、接待中心、卫生间、餐厅等必要场所要设置照明设备。
2.人行横道两侧应设置地灯。
3.帐篷露营区的照明设施应适当调节照明数量,或使用柔和灯光照明。
(五)电子屏和广播等设备
1.帐篷露营地应在显要位置设置电子显示屏和紧急广播装置,对露营地内人数、游客流量、拥堵状况、安全提示预警、天气状况、特殊情况等相关信息进行及时发布。
2.除设置紧急广播设备外,还应配备一定数量的对讲机。
(六)消防方面
1.建筑物的防火设计按照GB50016的标准执行,在火灾隐患的区域,应放置消防器材(灭火器、水桶、沙箱等),放置消防器材的红色箱子应摆放在醒目位置。
2.帐篷之间防火间距不宜小于4m。
3.符合条件的露营地宜设消防车通道,净空高度和净宽度均不应小于4m;当设置消防车道不具备条件的,消防车通道能够到达帐篷区且距离最远帐篷不宜大于80m。
4.帐篷应选用符合国家标准的不燃、难燃材料。
5.帐篷露营地内应按照消防要求设置取水点。
6.帐篷内使用的电气线路应采取金属管穿管保护措施。严禁使用明火、液化石油气、瓶装易燃液体醇基燃料及丙烷、丁烷便携式气罐等易燃易爆危险品和任何可产生明火的灶具器具。严禁燃放烟花爆竹和冷烟花。
7.在露营地内须设置禁止吸烟、禁止明火等安全警示标识标牌;消防安全标志应符合GB13495的要求,消防安全标志设置应符合GB15630的要求。
(七)视频监控
帐篷露营地要做到公共区域视频监控全覆盖,包括但不限于露营地出入口、安全检查区、人员和车辆集聚区、游览线路、道路叉口、临水临崖区等重点部位,应设置视频监控装置,并有效运行维护,24小时专人值守,视频图像连续不间断存储时长应不少于30日。推动帐篷露营地上线平台导航。
(八)停车场
1.设置与露营地接待能力相匹配数量车位的停车场,大小车位分开设置。
2.设有固定电动汽车、电动自行车等充电服务,充电设施应符合国家相关技术规范要求,并与其他区域保持安全距离。
(九)设备器材存放处和员工休息室
1.设置停放作业用车辆、清扫工具等设备的场所。
2.在大型露营地内,除接待中心外,还须单独设置布草间及保洁、保安等员工的休息室。
(十)综合性广场
1.应设置带草坪的综合性广场,为露营者提供活动场所。
2.可在节假日、黄金周等游客密集时作为大型活动场所使用。
(十一)服务中心
1.服务中心应设于露营地入口处或最佳视野处,有专人值守。
2.对所有进入帐篷露营地的游客,登记身份信息。提供接待、咨询、投诉、医疗等服务。
3.提供帐篷等设备租赁。
五、卫生设施
1.每个露营地须根据游客承载量配备足够数量的卫生间、淋浴室,在服务中心和露营区应至少各设置1个厕所。
2.卫生间及淋浴室须男女分开、分别标示。
3.卫生间须附带可洗式坐垫及刷子,并提供卫生纸。
4.为露营者提供洗漱设施,水龙头设置宜离地面至少50cm。
5.卫生间一定要有完善的通风设备。
6.白昼采光良好、晚上照明须够明亮、室外照明须安全。
六、垃圾处置
(一)垃圾桶
1.垃圾桶需提供配置要求不低于每人每日4公升的垃圾容量。
2.垃圾桶必须加盖并每日清理。
3.垃圾桶必须用标准化分类垃圾桶。
(二)垃圾处理
1.安排专门保洁员,负责在露营地内回收垃圾。
2.垃圾分为厨余垃圾、可回收垃圾、有害垃圾、其他垃圾等各种类型,要根据垃圾分类有关规定进行回收处理。
3.收集的垃圾应按照相关要求处理,场内严禁焚烧、填埋垃圾。
4.应宣传绿色环保理念,倡导游客自觉减少使用易生产垃圾的物品,鼓励游客自觉处理自产的垃圾。
(三)污水处理
污水处理的设备须设计为能完全处理废水及秽水,有条件的要进行纳管处理。
七、安全管理
1.安全生产标准化建设。帐篷露营地管理单位应落实安全生产标准化建设主体责任,建立帐篷露营地健全安全制度,完善安全标准,加强风险管控,深化隐患排查治理,规范安全生产行为,夯实安全生产基础,加强安全生产管理,提高帐篷露营地安全管理能力和水平。
2.安全管理制度。帐篷露营地管理单位应建立健全帐篷露营地安全生产管理制度,包括但不限于以下制度:全员安全生产责任制、安全生产教育和培训、安全风险辨识与管控、安全生产检查、生产安全事故隐患排查和治理、安全生产资金投入或使用和管理、危险作业管理、特种作业人员管理、 劳动防护用品配备和使用、安全生产奖励和惩罚、生产安全事故报告和调查处理等制度,以及法律、法规、规章规定的其他安全生产制度。
3.风险辩识。帐篷露营地管理单位应严格落实帐篷露营地安全风险辨识、分析研判与管控主体责任,对帐篷露营场所、设备设施、产品以及服务等进行风险监测和安全评估,依法履行安全风险提示义务,必要时应当采取暂停服务、调整活动内容等措施。露营管理单位要对帐篷露营地开展经常性安全风险评估(每季度至少开展一次),动态更新安全风险,尤其是在假日、重大活动前,或结合自然灾害发生规律特点,加大安全风险评估力度,落实风险分级分类管控措施,确保帐篷露营地安全风险始终受控。
4.隐患排查。帐篷露营地管理单位应遵守法律、法规、规章等有关事故隐患排查治理的规定,采取技术和管理措施,及时发现并消除帐篷露营地事故隐患。对发现的事故隐患,应当立即消除;无法立即消除的,应当按照事故隐患危害程度、影响范围、整改难度,制定治理方案,落实治理措施,定期开展安全检查,及时消除各类安全隐患,做好日常记录留存。
5.消防安全。帐篷露营地管理单位应制定并落实帐篷露营地消防安全制度、灭火和应急疏散预案;严禁埋压、圈占、遮挡、挪用消火栓,确保消防车道畅通;遵守户外用火、防火规定,清理周边可燃物,全程有人看管、人走火熄;森林防火期内,严禁在森林防火区野外用火;谨慎使用大容量户外移动电源,按照操作规范安全使用电器设备;营业期间每两小时组织防火巡查,及时消除火灾隐患;设置消防安全提示、标语,游客入营后应明确告知用火、用电、用油、用气安全要求;建立志愿消防队等多种形式的消防组织,配齐配全消防器材,强化人员值守,定期组织人员进行有针对性的消防演练。
6.汛期安全。帐篷露营地管理单位应制定落实帐篷露营地防汛工作方案和应急预案,建立分等级、分区域响应机制,做好汛前检查、汛中巡查、汛后排查和隐患治理。根据全市分区强降雨和地质灾害预报预警等级,一旦辖区发布强降雨或地质灾害蓝色及以上预警信息,涉山涉水帐篷露营地应立即停止户外露营服务,关闭帐篷营地,停止接待游客,及时劝返入住游客或将已入住游客安全有序转移到安全避险场所,如有危险及时请求救援。
7.极端天气应对。帐篷露营地管理单位应制定落实帐篷露营地强降雨、大风、暴雪、强雷电、冰雹、寒潮、沙尘暴等多种类型极端天气应急预案,按照全市应对极端天气预警分级和应急响应措施,加大对游客安全防范宣传力度,提高游客防灾避灾意识,引导游客主动防范规避风险。一旦辖区内发布大风、暴雪等蓝色预警及以上预警信息时,帐篷露营地应立即停止户外露营服务,关闭帐篷营地,停止接待游客,及时劝返入住游客或将已入住游客安全有序转移到安全避险场所,如有危险及时请求救援。
8.安全协议。帐篷露营地管理单位不得出租不具备安全生产条件的帐篷露营地(不得将帐篷露营地出租给不具备安全生产条件的单位或者个人)。将帐篷露营地出租给其他单位运营的,露营管理单位应当与承租单位签订专门的安全生产和消防安全管理协议,或者在租赁合同中约定各自的安全管理职责;露营管理单位对承租单位的安全生产工作统一协调、管理,定期进行安全检查,发现安全问题的,应当及时督促整改。
9.安全教育培训。帐篷露营地管理单位应定期开展帐篷露营地从业人员安全生产教育和培训,保证从业人员具备必要的安全生产知识;教育和培训的内容和学时,符合法律、法规、规章的规定;未经安全生产教育和培训未合格的人员,不得安排上岗作业;建立安全生产教育和培训档案,如实记录教育和培训的时间、内容、参加人员以及考核结果等情况。
10.人员配备。帐篷露营地管理单位应根据帐篷露营地安全管理需要,合理设置管理点,配置相应数量的安全管理人员,并配备必要的安全与应急设备。
八、突发传染性疾病防治
帐篷露营地管理单位应按照《中华人民共和国传染病防治法》以及国家、北京市和丰台区突发传染性疾病的防治要求,配合做好防疫工作。如发现员工或露营者为传染病病人或者疑似传染病病人时,应当及时向附近的疾病预防控制机构或者医疗机构报告。
九、应急管理
1.帐篷露营地管理单位应制定帐篷露营地突发事件应急预案(包括不限于安全生产、火灾、地质灾害、极端天气应对、治安反恐、突发疾病、食物中毒、一氧化碳中毒、应对大客流、交通拥堵、设备停运等),并有针对性地开展综合演练、专项演练和现场处置演练;加强应急物资储备,强化值班值守,提高突发事件应急处置能力;按照突发事件信息报送要求,及时、准确、完整报送突发事件信息,严禁迟报、漏报、谎报或者瞒报。做好突发事件应急处置档案记录。
2.帐篷露营地管理单位应设置与露营地规模和类型相匹配的紧急救援场所、配备相应器材和应急医疗箱,设有定点联系医院。露营地内从业人员应参与应急救护培训,并熟练掌握急救技能。
附件4
丰台区帐篷露营地文明公约
1.选择有经营主体、安全有保障的区域开展帐篷露营活动,遵守露营管理单位的各项管理规范。
2.提前了解天气情况,时刻关注安全风险预警和提示信息,做好防雾、防雹、防雷电等方面准备。
3.远离自然灾害频发区、地质灾害隐患区、防洪区、饮用水源一级保护区、危险野生动植物活动区域及未开放区域,谨慎前往无移动通信信号区域。
4.遇有突发情况,按照属地政府和相关管理部门安排,有序疏散撤离。确保与露营管理单位联络畅通,遇到危险及时求救,尽可能购买保险。
5.遵守北京市户外用火、防火、禁止露天烧烤食品的规定。森林防火期内,不在森林防火区野外用火。谨慎使用大容量户外移动电源,按照操作规范安全使用电器设备。谨慎使用各类取暖设备,避免一氧化碳中毒。
6.树立保护生态环境的意识,不随意采摘花草植物,不破坏绿地草坪,不投喂野生动物,不食用野果,不饮用未经净化的水源,避免污染自然水系。
7.爱护环境卫生,自觉带走开展帐篷露营活动产生的垃圾,做好垃圾分类、回收,做“绿色露营”和“无痕露营”的践行者。
8.搭设帐篷时与他人保持安全距离,相互留出足够的隐私空间。不大声喧哗,不过度娱乐。注意老人、儿童安全。
附件:北京市丰台区文化和旅游局等十三部门关于印发《丰台区帐篷露营地建设和管理办法(试行)》的通知(1)
附件:
主办:北京市丰台区人民政府办公室
承办:北京市丰台区政务服务和数据管理局
技术服务热线:010-87016810
技术服务邮箱:ftzwjxxgkk@mail.bjft.gov.cn
网站标识码:1101060001
京ICP备20013709号
京公网安备11010602060030号
您访问的链接即将离开“北京市丰台区人民政府”门户网站 是否继续?