社区
横七条第一社区

日期:2024-08-20 09:26    来源: 东铁匠营街道办事处

字体:     

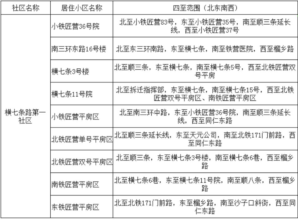
横七条路第一社区,位于丰台区永外刘家窑桥南则,所辖范围;东至横七条路、南至顺八条路、西至同仁东路、北至南三环路,社区面积0.52平方公里。社区居委会位于横七条11号院内。社区包括:小铁匠营36号院、南三环东路16号楼、横七条3号楼、横七条11号院三个楼区;小铁匠营平房区、北铁匠营单号平房区、北铁匠营双号平房区、南铁匠营平房区、东铁匠营平房区五个平房区。辖区内有鑫垚金地加油站、铁营二小、铁营医院、中铁十六局等企事业单位。

附件:

移动版

主办:北京市丰台区人民政府办公室  承办:北京市丰台区政务服务和数据管理局  政府网站标识码:1101060001  京ICP备20013709号-1 京公网安备11010602060030号

主办:北京市丰台区人民政府办公室
承办:北京市丰台区政务服务和数据管理局
技术服务热线:010-87016810
技术服务邮箱:ftzwjxxgkk@mail.bjft.gov.cn
网站标识码:1101060001 京ICP备20013709号
京公网安备11010602060030号

您访问的链接即将离开“北京市丰台区人民政府”门户网站 是否继续?